发布日期:2026-04-17 09:34 点击次数:171

专题:中字头券商航母来了?传中金、星河将合并开yun体育网
炒股就看金麒麟分析师研报,泰斗,专科,实时,全面,助您挖掘后劲主题契机!
开端:海外金融报
2月26日,A股券商观点尾盘拉升,最终收涨2.85%。中央汇金旗下中国星河和中金公司双双涨停。
音书面上,有阛阓传奇称,中金公司将与中国星河合并,这笔来往将缔造出一家财富界限达1930亿好意思元的券商巨头。
据了解,中央汇金旗下券商执照数目已增至7张,东兴证券、信达证券股价当天也在尾盘拉涨,这也进一步激发券商整合遐思。
晚间,中国星河公告称,近日,公司存眷到有阛阓传奇称公司将与中国海外金融股份有限公司进行合并。为幸免关联传奇对社会各界和投资者形成误导,现赐与清醒涌现。纵脱公告败露日,公司未取得任何来自于政府部门、监管机构或公司控股鼓吹、本体限制东说念主联系上述传奇的书面或理论的信息。经公司与控股鼓吹中国星河金融控股有限包袱公司及本体限制东说念主中央汇金投资有限包袱公司阐明,控股鼓吹及本体限制东说念主不存在计较上述传奇所称事项或其他触及公司的应败露而未败露的紧要事项,公司亦无应败露而未败露的信息。
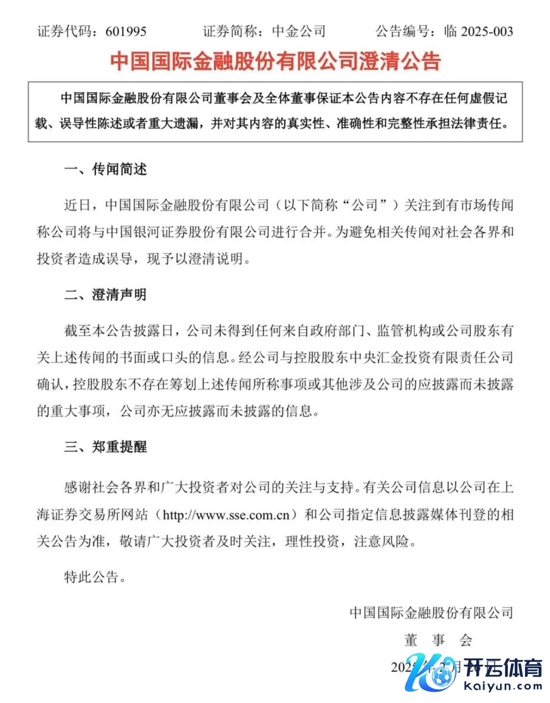
中金公司也发布清醒公告称,公司未取得任何来自政府部门、监管机构或公司鼓吹联系上述传奇的书面或理论的信息。经公司与控股鼓吹中央汇金投资有限包袱公司阐明,控股鼓吹不存在计较上述传奇所称事项或其他触及公司的应败露而未败露的紧要事项,公司亦无应败露而未败露的信息。
记者向中金公司求证合并一事,中金公司当晚修起称,以公告内容为准。
尾盘异动
当天阛阓传奇称,据五位音书东说念主士泄露,中金公司将与中国星河合并,这笔来往将缔造出一家财富界限达1930亿好意思元的券商巨头。音书称,中金公司和中国星河野心通过换股神色合并,瞻望将于改日几周内通知。
事实上,两家券商此前就屡次传出合并传奇,每一次都激发阛阓的广泛存眷,但两家公司均赐与否定。
受传奇音书影响,两家券商港股及A股股价均出现大幅异动,当天14:26起,来往光显放量,股价俄顷拉升。中金公司、中国星河A股临了均涨停,诀别收报36.43元/股、16.2元/股,日成交额诀别为22.67亿元、22.29亿元。
“券商股素有‘牛市旗头’之称,其大幅高潮每每被视为阛阓心扉转暖的信号。在刻下阛阓环境下,投资者对政策红利的预期以及对券商行业整合的看好,促使资金无数涌入,推动股价高潮。”黑崎成本首席战术官陈兴文在摄取《海外金融报》记者采访时辰析,中金公司和中国星河的合并传奇激发阛阓热议,股价大幅高潮,背后深档次原因主要体目下以下几个方面:
领先,政策导向与金融强国战术的推动饱读舞大券商合并:缔造金融强国事中国式当代化的要害构成部分,而打造具有海外竞争力的超等券商是竣事这一战术的要津举措。证监会旧年明确提倡“支捏头部券商并购重组作念优作念强”,中央汇金近期整合信达、东方财富等AMC执照,旗下券商增至7家,资源整合信号热烈,这为中金公司和中国星河的合并提供了政策支捏和战术配景。
第二,大券商合并是在海外竞争压力配景下的势必聘请。跟着外资控股券商加快入场,高盛、摩根士丹利等已在中国竣事全执照运营,原土券商亟需通过界限膨大陶冶订价权和海外竞争力。中金公司和中国星河的合并有望缔造出一家财富界限达1930亿好意思元的券商巨头,踏进行业前三,从而更好地嘱咐海外竞争。也能产生更遍及的成本战术趋同协力,这是目下将中国成本阛阓作念稳作念强所需要的遍及券商背书。
第三,业务互补遍及与协同效应的预期推高阛阓期待。中金公司以跨境投行、高净值客户见长,中国星河则坐拥356家交易网点和1600万零卖客群,二者合并后有望形成“投行+普惠”生态闭环,竣奇迹务上的互补,陶冶空洞金融办事能力。
影响几何
2月26日晚间,中金公司发布清醒公告称,公司未取得任何来自政府部门、监管机构或公司鼓吹联系上述传奇的书面或理论的信息。经公司与控股鼓吹中央汇金投资有限包袱公司阐明,控股鼓吹不存在计较上述传奇所称事项或其他触及公司的应败露而未败露的紧要事项,公司亦无应败露而未败露的信息。
陈兴文指出,从阛阓角度来看,这种传奇导致的股价异动,响应了阛阓对券商行业整合的热烈预期和积极反应。投资者普遍合计合并将带来界限效应和协同效应,陶冶券商的竞争力和盈利能力。
关于合并的可能性,陈兴文分析,尽管中金公司和中国星河屡次否定合并传奇,但传奇背后确有政策支捏、行业竞争和业务互补等多重逻辑复旧。从鼓吹配景来看,二者同属汇金体系,股权划转相对容易操作;从业务角度来看,二者具有较强的互补性,合并后有望竣事1+1>2的着力。不外,合并也濒临着诸多挑战,如整合难度较大、需协作各方利益等,因此其最终能否成行仍存在不祥情趣。
谈及影响,陈兴文暗示,要是改日中金公司和中国星河合并,将为扫数中国成本阛阓带来多方面的积极影响:
领先,将陶冶成本阛阓的竞争力和影响力。打造航母级券商有助于陶冶中国成本阛阓在海外上的地位和语言权,更好地办事国度战术和实体经济发展。
其次,将推动业务翻新和多元化发展。合并后的券商将领有更丰富的业务资源和客户群体,大要更好地开展翻新业务,知足客户多元化的金融需求。
再次,将促进成本阛阓的资源整合和着力陶冶。通过合并重组,不错优化资源成立,提高成本愚弄着力,增强成本阛阓的合座活力和竞争力。
合并遐思
值得珍视的是,中金公司和中国星河A股因合并传奇俄顷涨停,信达证券、东兴证券A股也在14:26起驱动量价王人升,诀别收涨5.69%、3.36%。
而中金公司、中国星河、东兴证券、信达证券均是统一个实控东说念主。
近日,三大财富处治公司(AMC)——中国信达、长城财富、东方财富接踵发布公告,三家AMC旗下控股券商(东兴证券、长城国瑞、信达证券)实控东说念主也变更为中央汇金。这意味着,中央汇金旗下将有7张券商执照,还包括星河证券、中金公司、申万宏源、中信建投。
分析东说念主士此前摄取《海外金融报》记者采访时暗示,通过这次股权关系的和洽,中央汇金也将大要更灵验地整合旗下金融机构的资源,竣事上风互补和资源分享,有助于陶冶扫数金融体系的运行着力,并增强金融行业的合座抗风险能力。
在券商合并大趋势下,统一实控东说念主配景更容易推动券商合并事宜,这也再次激发业内对这些券商并购重组的预期。
安爵财富董事长刘岩分析,跟着中央汇金旗下券商执照数目的增多,阛阓对券商整合的预期也在束缚升温。目下阛阓普遍合计中央汇金可能和会过并购重组等神色,进一步优化旗下券商的业务布局和结构,陶冶合座竞争力。
关于整合旅途猜思,刘岩此前预期,中央汇金或推动旗下头部券商如中金公司与中国星河证券的合并,从而形成一个界限更大、实力更强的头部券商。这么的整合有助于陶冶券商在海外阛阓上的竞争力,更好地办事于国度发展战术。另一种可能的整合标的则是,中金、星河等券商诀别整合各AMC旗下的券商资源,如东兴证券、信达证券等。这么的整合有助于竣奇迹务互补和资源分享,优化券商行业的结构和布局。
记者 朱灯花笔墨裁剪 陈偲
版面裁剪 孙霄
—— / 好文保举 / ——
]article_adlist-->中央一号文献
大选后,欧洲“火车头”驶向何方?
被迫投资波涛袭来
DeepSeek杀入金融科技圈围猎英特尔
iPhone 16e是接济者仍是“锻练品”?
汽车宿将刘卫东的 “双面东说念主生”
格力专卖店改叫“董明珠健康家”
]article_adlist-->

















点亮“在看”开yun体育网,你最佳看! (*╯3╰)
]article_adlist-->
海量资讯、精确解读,尽在新浪财经APP


